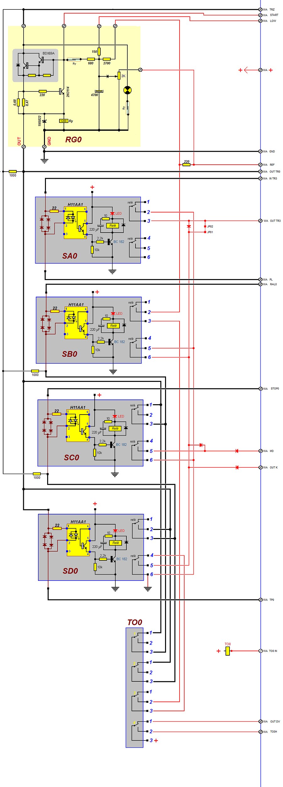
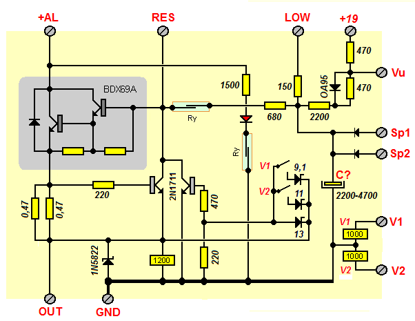
Ovviamente, nel caso dello stop la resistenza è indspensabile, ma solo in quello, negli altri potrebbe essere omessa. Però in questo sistema ha anche altre funzioni: come già detto quello di rialimentare la tratta una volta rimosso il corto. Quando un corto circuito fa abbassare la tensione in uscita a meno di 4,5 V il reed di guardia apre il circuito di polarizzazione del darlington, che disalimenta il tutto. Se il corto circuito permane la resistenza da 1000 ohm è collegata a massa, quindi non ha effetto sul reed, ma quando il corto è rimosso, si trova in serie al reed, che può richiudere il circuito di polarizzazione del darlington, rendendo corrente alla tratta.
Anche in caso di spegnimento dell'impianto, si ripresenta la stessa situazione al momento di riaccenderlo: se le tratte sono libere il reed chiude il circuito e si alimentano, ma se per caso un treno è rimasto in linea dalla volta precedente, il motore della loco fa in modo che la tensione sul reed sia quasi zero, a causa della caduta sulla resistenza, e quel treno resterà fermo, per sicurezza, finché non si deciderà di intervenire o rimuovendolo o agendo su un pulsante di start, che ripristina l'alimentazione e lo farà muovere.
Almeno spero che funzioni

per il momento sto aspettando che riapra il negozio di elettronica dove mi servo per prendere alcuni componenti, poi vedrò.
Il condensatore da 220 uF dovrebbe sostentare il relè per circa un secondo, se così non è vedrò di aumentare la capacità.