Oggi è venerdì 20 febbraio 2026, 23:16

Tutti gli orari sono UTC + 1 ora [ ora legale ]




Apri un nuovo argomento Rispondi all’argomento  [ 330 messaggi ]  Vai alla pagina Precedente  1 ... 6, 7, 8, 9, 10, 11, 12 ... 22  Prossimo
Autore Messaggio
 Oggetto del messaggio: Re: ELETTROTECNICA: L'impianto elettrico.
MessaggioInviato: domenica 1 settembre 2013, 15:54 
Non connesso

Iscritto il: mercoledì 5 aprile 2006, 16:11
Messaggi: 5022
Località: Pistoia
A due passi da casa c'è un artigiano che costruisce trasformatori; visto che ci sarà bisogno anche di altre tensioni, oltre al 12V, ad esempio del 15 V per l'illuminazione del plastico ed altri servizi e 24 V per gli scambi, me lo farò fare da lui, così fatto:

12 V 10 A
15 V 2 A
24 V 2 A

Quelli che fa lui non scaldano nemmeno alla max potenza, finora ho fatto così e mi sono trovato bene.
Quell'alimentatore sarebbe OK se erogasse 15 V, 12 sono pochi.

Questo però potrebbe essere adatto.

http://www.ebay.it/itm/Alimentatore-stabilizzato-switching-power-supply-led-lampade-DC-0-24V-15A-220v-/321128927199?pt=Ricambi_automobili&hash=item4ac4c68fdf


Top
 Profilo  
 
 Oggetto del messaggio: Re: ELETTROTECNICA: L'impianto elettrico.
MessaggioInviato: domenica 1 settembre 2013, 18:56 
Non connesso

Iscritto il: venerdì 20 gennaio 2006, 19:41
Messaggi: 2847
Qualche mese fa ho acquistato questo http://www.vetrineinrete.net/home/art1/ ... abile.html non per alimentare il plastico ma l'illuminazione delle vetrine che ho realizzato con... 66 m di led a strisce che succhiano ben 16 A e quest'alimentatore funziona egregiamente solo che con tale assorbimento ho preferito aggiungerci esternamente sulla griglia una ventolina da PC da 12 cm e la temperatura rimane assolutamente accettabile anche con un tale assorbimento continuo e la tensione non si muove assolutamente dai 12 V
http://imageshack.us/a/img845/8840/6mka.jpg
http://imageshack.us/a/img841/4070/7suu.jpg

Penso possa andare bene anche per te perchè è "trimmerabile", ovvero tramite un trimmer accessibilissimo dall'esterno è possibile variare la tensione di uscita e dalle prove che ho fatto si riesce a variare da un minimo di 10,5 V a un massimo di 14,2 V e devi considerare che essendo stabilizzata non è influenzata dall'assorbimento come appare dalle tue tabelle per un trasformatore classico.


Top
 Profilo  
 
 Oggetto del messaggio: Re: ELETTROTECNICA: L'impianto elettrico.
MessaggioInviato: domenica 1 settembre 2013, 20:57 
Non connesso

Iscritto il: mercoledì 5 aprile 2006, 16:11
Messaggi: 5022
Località: Pistoia
In realtà quell'abbassamento di tensione gioca a mio favore, poiché riduce la potenza dissipata sul darlington proprio nel momento in cui la corrente è massima. Ovvero la resistenza interna del trasformatore dissipa quello che spetterebbe al darlington, anche per questo scalda.

Se uso un alimentatore stabilizzato questo non accade più, ma non dovrebbe essere un problema. Quello cui penso è l'affidabilità, un trasformatore ben dimensionato (che occorre ugualmente per le altre alimentazioni), un ponte da 75 A di picco, ed un elettrolitico dovrebbero essere componenti quasi eterni. Mi chiedo se sia la stessa cosa per un alimentatore come quello, che come circuiteria è molto più complesso.

E se poi penso che se si guasta tocca a me rimetterci le mani... La spesa poi è del tutto sostenibile, con 30 € il trasformatore lo prendo.


Top
 Profilo  
 
 Oggetto del messaggio: Re: ELETTROTECNICA: L'impianto elettrico.
MessaggioInviato: domenica 1 settembre 2013, 22:28 
Non connesso

Iscritto il: venerdì 20 gennaio 2006, 19:41
Messaggi: 2847
Le valutazioni da fare sono varie ma non inserirei quella dell'affidabilità perchè è la stessa circuiteria degli alimentatori da PC... in 15 anni e 9 PC tra me e mio figlio anche accesi tutto il giorno e... anche la notte... mai in nessuno si è fottuto un alimentatore.

Nel mio impianto non posso cambiare il trasformatore di trazione per il motivo che ti ho detto ma quello a 12 V dell'alimentazione dell'elettronica di comando penso che presto lo sostituirò con uno switching proprio perchè è stabilizzato, anche se il trasformatore è da 120 VA sotto certi carichi di 5/6 A la tensione scende anche a 10 V e certi motori lenti degli scambi incominciano ad avere problemi...


Top
 Profilo  
 
 Oggetto del messaggio: Re: ELETTROTECNICA: L'impianto elettrico.
MessaggioInviato: domenica 1 settembre 2013, 23:06 
Non connesso

Iscritto il: domenica 14 marzo 2010, 21:37
Messaggi: 1977
Località: Faenza
Per regolare la tensione generale potresti forse regolare la +19 che fai entrare in ogni modulo :
Allegato:
SchemaMarcello_alim3.JPG
SchemaMarcello_alim3.JPG [ 43.49 KiB | Osservato 5653 volte ]

con un solo regolatore (LM317, per esempio) potresti disporre di una regolazione unica.

Il tuo sistema sembra complicato, ma in realtà ripete gli stessi moduli, che io costruirei realmente come moduli. E ne farei qualcuno in più per avere la riserva pronta in caso di guasto.
Ci avrai già pensato.

Il fatto che il funzionamento sia quasi "elettrotecnico" lo rende riparabile e manutenibile a più persone con qualche conoscenza di elettricità / elettronica.
Quindi non sarà completamente legato alla tua presenza. E questo mi sembra un pregio apprezzabile in un impianto sociale.

Per renderlo ancora più comprensibile, se posso permettermi, ti suggerirei negli schemi di adottare la logica standard :
- il flusso logico va da sinistra a destra e dall' alto al basso
Esempio :
se il relè 1, eccitandosi, comanda il relè 2, allora si disegnerà il relè 1 a sinistra ed il relè 2 a destra del relè 1.

- i contatti scattano verso sinistra. Si rappresentano con una barretta verticale.
Esempi :
Allegato:
Esempi contatti.JPG
Esempi contatti.JPG [ 3.95 KiB | Osservato 5653 volte ]

I contatti sono rappresentati in condizione di riposo (a bobina non alimentata)
NO = Normally Open, ovvero aperto a bobina non alimentata
NC = Normally Closed, ovvero chiuso a bobina non alimentata

- la bobina ed i contatti possono essere lontani nella rappresentazione su schema. Sono legati dallo stesso numero.
Esempio quasi calzante :
viewtopic.php?f=7&t=64613&start=75
La mia osservazione vuole anche rendersi utile per chi legge questo argomento allo scopo di documentarsi.

Scusami per l' osservazione, non è che i tuoi schemi siano sbagliati.


Stefano Minghetti


Top
 Profilo  
 
 Oggetto del messaggio: Re: ELETTROTECNICA: L'impianto elettrico.
MessaggioInviato: lunedì 2 settembre 2013, 7:34 
Non connesso

Iscritto il: mercoledì 5 aprile 2006, 16:11
Messaggi: 5022
Località: Pistoia
Cita:
con un solo regolatore (LM317, per esempio) potresti disporre di una regolazione unica.


E' vero, ottima idea.

Cita:
Il tuo sistema sembra complicato, ma in realtà ripete gli stessi moduli, che io costruirei realmente come moduli. E ne farei qualcuno in più per avere la riserva pronta in caso di guasto.
Ci avrai già pensato.


Infatti...

Cita:
Il fatto che il funzionamento sia quasi "elettrotecnico" lo rende riparabile e manutenibile a più persone con qualche conoscenza di elettricità / elettronica.
Quindi non sarà completamente legato alla tua presenza. E questo mi sembra un pregio apprezzabile in un impianto sociale.


E' la cosa che ho tenuto presente più di ogni altra.


Top
 Profilo  
 
 Oggetto del messaggio: Re: ELETTROTECNICA: L'impianto elettrico.
MessaggioInviato: lunedì 2 settembre 2013, 8:45 
Non connesso

Iscritto il: mercoledì 5 aprile 2006, 16:11
Messaggi: 5022
Località: Pistoia
Nel modo di regolazione della tensione in uscita suggerito da Stefano (rampa1) si ha una rampa che è sempre uguale, nel caso, per esempio, di accelerazione: ossia che la tensione sul condensatore sia riferita a 19 V o ad una tensione minore la curva sarà schiacciata in alto ma avrà lo stesso andamento esponenziale. Ciò che ne risente, in questo caso è l'accelerazione, che sarà maggiore nel caso di tensione di riferimento più alta.

Nel caso precedente, (rampa2) ossia in quello di tensione fissa (19 V) e di regolazione con feedback, per mezzo della scelta dello zener, la curva di carica del condensatore, per effetto appunto del feedback sulla tensione in uscita, mantiene lo stesso andamento a tutte le tensioni in uscita scelte, appunto perché sempre riferita ai 19 V, fino al punto di Vu selezionata. Questo comporta un'accelerazione uguale per tutte le tensioni in uscita.

Ogni caso ha pregi e difetti, si potrebbero inserire entrambi, visto che i 2 reed costano 1 € l'uno e gli zener 30 cent. Così ci sono più modi di intervento.

Il disegno è fatto male, l'incremento di tensione dovrebbe essere del 63% ad ogni RC ma nel disegno è preso al 50%.


Allegati:
rampa1.gif
rampa1.gif [ 10.23 KiB | Osservato 5629 volte ]
rampa2.gif
rampa2.gif [ 10.54 KiB | Osservato 5629 volte ]
Top
 Profilo  
 
 Oggetto del messaggio: Re: ELETTROTECNICA: L'impianto elettrico.
MessaggioInviato: lunedì 2 settembre 2013, 11:08 
Non connesso

Iscritto il: mercoledì 5 aprile 2006, 16:11
Messaggi: 5022
Località: Pistoia
Cita:
Penso possa andare bene anche per te perchè è "trimmerabile", ovvero tramite un trimmer accessibilissimo dall'esterno è possibile variare la tensione di uscita e dalle prove che ho fatto si riesce a variare da un minimo di 10,5 V a un massimo di 14,2 V e devi considerare che essendo stabilizzata non è influenzata dall'assorbimento come appare dalle tue tabelle per un trasformatore classico.


Intanto ho ordinato questo:

http://www.ebay.it/itm/Alimentatore-stabilizzato-switching-power-supply-led-lampade-DC-0-24V-15A-220v-/321128927199?pt=Ricambi_automobili&hash=item4ac4c68fdf#shId

Poi vedrò come comportarmi.


Top
 Profilo  
 
 Oggetto del messaggio: Re: ELETTROTECNICA: L'impianto elettrico.
MessaggioInviato: mercoledì 4 settembre 2013, 21:46 
Non connesso

Iscritto il: mercoledì 5 aprile 2006, 16:11
Messaggi: 5022
Località: Pistoia
Arrivato alimentatore stabilizzato, come previsto il darlington scalda un po' di più, ma nulla di eccezionale, ecco le misure:


Allegati:
misura con alim stab..GIF
misura con alim stab..GIF [ 31.95 KiB | Osservato 5555 volte ]
Top
 Profilo  
 
 Oggetto del messaggio: Re: ELETTROTECNICA: L'impianto elettrico.
MessaggioInviato: mercoledì 4 settembre 2013, 21:48 
Non connesso

Iscritto il: mercoledì 5 aprile 2006, 16:11
Messaggi: 5022
Località: Pistoia
Queste le vecchie:


Allegati:
con sensore.GIF
con sensore.GIF [ 28.94 KiB | Osservato 5555 volte ]
Top
 Profilo  
 
 Oggetto del messaggio: Re: ELETTROTECNICA: L'impianto elettrico.
MessaggioInviato: giovedì 5 settembre 2013, 9:46 
Non connesso

Iscritto il: mercoledì 5 aprile 2006, 16:11
Messaggi: 5022
Località: Pistoia
Stamattina, munito di termometro, dopo circa 30' di funzionamento al max della dissipazione sul case del darlington ho misurato 74 °C e sui diodi ben 103 °C. Con ventilazione quasi assente. Con leggera ventilazione non si va sopra ai 65 °C sul darlington, niente ventilazione per i diodi, che sarebbero da 3 A, nel caso nostro la corrente che li attraversa è di circa 2,4 A.

C'è da tenere presente che si tratta di un caso limite, ossia di un corto circuito non netto.

L'alimentatore stabilizzato non scalda affatto.

Quindi, in questo caso, l'assorbimento max di ogni treno non può superare i 2 A, a 2,38 A ha inizio l'intervento del limitatore di corrente, che abbassa la tensione al binario.


Top
 Profilo  
 
 Oggetto del messaggio: Re: ELETTROTECNICA: L'impianto elettrico.
MessaggioInviato: giovedì 5 settembre 2013, 10:00 
Non connesso

Iscritto il: mercoledì 5 aprile 2006, 16:11
Messaggi: 5022
Località: Pistoia
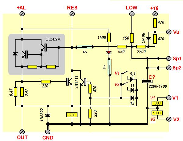
A questo punto lo schema può dirsi definitivo. Per ora, all'arrivo dei componenti, con l'aiuto di un amico che preparerà i PCB monterò le 20 sonde; 18 per il circuito + 2 di riserva.

Poi sarà la volta dei regolarori, 4 per il circuito + 1 di riserva, con questo schema.


Allegati:
REGOLATORE-5.gif
REGOLATORE-5.gif [ 66.6 KiB | Osservato 5521 volte ]
collegamenti 1.gif
collegamenti 1.gif [ 31.97 KiB | Osservato 5521 volte ]
Top
 Profilo  
 
 Oggetto del messaggio: Re: ELETTROTECNICA: L'impianto elettrico.
MessaggioInviato: venerdì 6 settembre 2013, 13:52 
Non connesso

Iscritto il: mercoledì 5 aprile 2006, 16:11
Messaggi: 5022
Località: Pistoia
Intanto un prototipo di sensore con 1000 fori.

tra l'altro, considerando il lavoro tra fare i PCB, la foratura e la saldatura, confrontandolo con il tempo che ho impiegato a fare questo, non so proprio se valga la pena il PCB.


Allegati:
2013-09-06 13-51-11.jpg
2013-09-06 13-51-11.jpg [ 161.19 KiB | Osservato 5467 volte ]
Top
 Profilo  
 
 Oggetto del messaggio: Re: ELETTROTECNICA: L'impianto elettrico.
MessaggioInviato: venerdì 6 settembre 2013, 15:06 
Non connesso

Iscritto il: mercoledì 5 aprile 2006, 16:11
Messaggi: 5022
Località: Pistoia
Questo tipo di sensori funziona anche per il digitale, quindi chi volesse utilizzarli anche in quel caso potrebbe, tenendo presente la spesa (cliccare sull'importo):

Relè = 2,49 €
Optoisolatore = 0,313 €
Transistor = 0,437 €
Condensatore = 0,371 €
Diodi = 0,042 €
Led = 0,064 €
Diodo = 0,019 €
Spina = 0,266 €
resistenze da 1/4 w tutte 0,007 €


Top
 Profilo  
 
 Oggetto del messaggio: Re: ELETTROTECNICA: L'impianto elettrico.
MessaggioInviato: giovedì 12 settembre 2013, 13:25 
Non connesso

Iscritto il: mercoledì 5 aprile 2006, 16:11
Messaggi: 5022
Località: Pistoia
Il darlington ed il dissipatore cm 12 x 4.

Il sensore è stato provato a 2,5 A i diodi scaldano moltissimo (ma è regolare) il resto no. Nemmeno i connettori, che ho avuto l'accortezza di usare a 20 poli, raddoppiando i 10 necessari su due pin in parallelo.

Per il calcolo dell'ingombro nulla di meglio (almeno per me) di una 1000 fori. In questo caso farà da supporto al dissipatore, alloggerà i componenti del regolatore e sarà anche una sorta di piastra madre per i sensori, che saranno tenuti in posizione solo dalla pressione nell'innesto, più che sufficiente allo scopo.


Allegati:
2013-09-12 14-07-53.jpg
2013-09-12 14-07-53.jpg [ 110.66 KiB | Osservato 5350 volte ]
2013-09-12 14-07-38.jpg
2013-09-12 14-07-38.jpg [ 139.31 KiB | Osservato 5350 volte ]
2013-09-12 13-22-22.jpg
2013-09-12 13-22-22.jpg [ 77.32 KiB | Osservato 5358 volte ]
2013-09-12 13-23-03.jpg
2013-09-12 13-23-03.jpg [ 101.1 KiB | Osservato 5358 volte ]
Top
 Profilo  
 
Visualizza ultimi messaggi:  Ordina per  
Apri un nuovo argomento Rispondi all’argomento  [ 330 messaggi ]  Vai alla pagina Precedente  1 ... 6, 7, 8, 9, 10, 11, 12 ... 22  Prossimo

Tutti gli orari sono UTC + 1 ora [ ora legale ]


Chi c’è in linea

Visitano il forum: Google Adsense [Bot] e 15 ospiti


Non puoi aprire nuovi argomenti
Non puoi rispondere negli argomenti
Non puoi modificare i tuoi messaggi
Non puoi cancellare i tuoi messaggi
Non puoi inviare allegati

Cerca per:
Vai a:  
banner_piko

Duegi Editrice - Via Stazione 10, 35031 Abano Terme (PD). Italy - Tel. 049.711.363 - Fax 049.862.60.77 - duegi@duegieditrice.it - shop@duegieditrice.it
Direttore editoriale: Luigi Cantamessa - Amministratore unico: Federico Mogioni - Direttore responsabile: Pietro Fattori.
Registro Operatori della Comunicazione n° 37957. Partita iva IT 05448560283 Tutti i diritti riservati Duegi Editrice Srl