Oggi è giovedì 25 dicembre 2025, 5:51

Tutti gli orari sono UTC + 1 ora [ ora legale ]




Apri un nuovo argomento Rispondi all’argomento  [ 330 messaggi ]  Vai alla pagina Precedente  1 ... 9, 10, 11, 12, 13, 14, 15 ... 22  Prossimo
Autore Messaggio
 Oggetto del messaggio: Re: ELETTROTECNICA: L'impianto elettrico.
MessaggioInviato: mercoledì 9 ottobre 2013, 12:00 
Non connesso

Iscritto il: venerdì 20 gennaio 2006, 19:41
Messaggi: 2834
Contando i buchi di quelle fatte su 1000 fori direi 5 x 4 cm. :mrgreen:


Top
 Profilo  
 
 Oggetto del messaggio: Re: ELETTROTECNICA: L'impianto elettrico.
MessaggioInviato: mercoledì 9 ottobre 2013, 13:43 
Non connesso

Iscritto il: mercoledì 5 aprile 2006, 16:11
Messaggi: 4986
Località: Pistoia
massimobertocci ha scritto:
Ciao Marcello, ottimo lavoro!!

Potresti gentilmente darmi le misure del PCB dei sensori di assorbimento?

Ti ringrazio



esattamente 53 x 49.

Cita:
Miiii, hai tenuto gli scontrini di tutti i componenti ? :D Beh, a occhio non ci sono andato mollto distante...
Non è che magari hai ordinato in Polonia ma la merce è arrivata da un magazzino molto più vicino ?


Non ho tenuto gli scontrini, ma sul sito c'è la funzione "parcheggio" dove si può costruire l'elenco degli oggetti di ogni spedizione.


Top
 Profilo  
 
 Oggetto del messaggio: Re: ELETTROTECNICA: L'impianto elettrico.
MessaggioInviato: mercoledì 9 ottobre 2013, 14:03 
Non connesso

Iscritto il: venerdì 6 gennaio 2012, 16:05
Messaggi: 1026
Località: Bagno di Gavorrano - Follonica GR
Ti ringrazio per le misure;

Non è che potresti via Mp inviarmi dove acquisti i componenti?

Massimo


Top
 Profilo  
 
 Oggetto del messaggio: Re: ELETTROTECNICA: L'impianto elettrico.
MessaggioInviato: mercoledì 9 ottobre 2013, 14:15 
Non connesso

Iscritto il: mercoledì 5 aprile 2006, 16:11
Messaggi: 4986
Località: Pistoia
Usando altri componenti le dimensioni della sonda possono essere anche sensibilmente ridotte.

Invece dei 4 diodi questo ponte (2,3 A anziché 3):

http://www.tme.eu/it/details/b125d2a-di ... r/b125d2a/

Invece del relè Finder questo microrelé, (ovviamente non più 8 A ai contatti, ma uno è già troppo):

http://www.tme.eu/it/details/a-12w-k/re ... akamisawa/

Il tutto potrebbe essere qualcosa del genere:

Più il condensatore è grande, più alto sarà il ritardo alla caduta del relè, che potrà essere diminuito con il potenziometro.


Allegati:
Untitled 2.gif
Untitled 2.gif [ 6.66 KiB | Osservato 5245 volte ]
Top
 Profilo  
 
 Oggetto del messaggio: Re: ELETTROTECNICA: L'impianto elettrico.
MessaggioInviato: venerdì 18 ottobre 2013, 10:17 
Non connesso

Iscritto il: mercoledì 5 aprile 2006, 16:11
Messaggi: 4986
Località: Pistoia
Ho fatto un promemoria sul nostro sito, perché se fra qualche tempo ci devo rimettere le mani, sicuramente non mi ricordo cosa ho fatto.

Questo serve anche ad altri che devono lavorarci oltre a me.

http://www.laporrettana.it/modellismo/modellismonf.htm

Cliccare su "l'impianto elettrico"


Top
 Profilo  
 
 Oggetto del messaggio: Re: ELETTROTECNICA: L'impianto elettrico.
MessaggioInviato: sabato 19 ottobre 2013, 10:17 
Non connesso

Iscritto il: venerdì 19 luglio 2013, 12:25
Messaggi: 146
Località: Carate Brianza
Ottimo e molto ben documentato.

Viste le dimensioni del mio costruendo plastico con sezioni di blocco non molto lunghe ed il ridotto parco rotabili, sicuramente non avrò doppie trazioni nè carrozze illuminate, sarebbe possibile adattarne il funziomento con sole tre zone per ogni sezione ?
E nel caso quali modifiche si dovrebbero apportare ?

Molte grazie

Luigi


Top
 Profilo  
 
 Oggetto del messaggio: Re: ELETTROTECNICA: L'impianto elettrico.
MessaggioInviato: sabato 19 ottobre 2013, 13:33 
Non connesso

Iscritto il: mercoledì 5 aprile 2006, 16:11
Messaggi: 4986
Località: Pistoia
Tenendo sempre presente che l'impianto è valido per un anello in cui i treni si rincorrono, una versione semplificata potrebbe essere questa, sempre non provata, quindi i rischi di qualche problema ci sono.


Allegati:
Untitled 1.gif
Untitled 1.gif [ 32.86 KiB | Osservato 5119 volte ]
Top
 Profilo  
 
 Oggetto del messaggio: Re: ELETTROTECNICA: L'impianto elettrico.
MessaggioInviato: sabato 19 ottobre 2013, 14:15 
Non connesso

Iscritto il: venerdì 19 luglio 2013, 12:25
Messaggi: 146
Località: Carate Brianza
Grazie Marcello,
si, confermo che si tratta di un anello. Sulla base delle tue indicazioni ora provo a ridisegnare i vari collegamenti tra regolatore e i sensori.

Luigi


Top
 Profilo  
 
 Oggetto del messaggio: Re: ELETTROTECNICA: L'impianto elettrico.
MessaggioInviato: lunedì 21 ottobre 2013, 21:03 
Non connesso

Iscritto il: mercoledì 5 aprile 2006, 16:11
Messaggi: 4986
Località: Pistoia
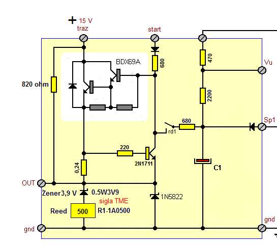
@ Gigi 53.

Lo schema modificato è questo, il relé ha la sigla TME a destra, così come lo zener.


Allegati:
Untitled 1.gif
Untitled 1.gif [ 17.21 KiB | Osservato 5044 volte ]
Top
 Profilo  
 
 Oggetto del messaggio: Re: ELETTROTECNICA: L'impianto elettrico.
MessaggioInviato: giovedì 31 ottobre 2013, 14:29 
Non connesso

Iscritto il: mercoledì 5 aprile 2006, 16:11
Messaggi: 4986
Località: Pistoia
Da un pezzo di cartone un rozzo apparecchio prova per i circuiti di tratta.


Allegati:
2013-10-31 14-26-10.jpg
2013-10-31 14-26-10.jpg [ 168.63 KiB | Osservato 4978 volte ]
Top
 Profilo  
 
 Oggetto del messaggio: Re: ELETTROTECNICA: L'impianto elettrico.
MessaggioInviato: venerdì 1 novembre 2013, 12:38 
Non connesso

Iscritto il: venerdì 20 gennaio 2006, 19:41
Messaggi: 2834
Bello il "simulatore" ! :mrgreen:


Top
 Profilo  
 
 Oggetto del messaggio: Re: ELETTROTECNICA: L'impianto elettrico.
MessaggioInviato: lunedì 4 novembre 2013, 21:40 
Non connesso

Iscritto il: giovedì 21 ottobre 2010, 11:42
Messaggi: 139
ciao


questi schemi elettrici che utilizzate per il plastico sono per l'utilizzo in analogico oppure possono essere utilizzati anche per il digitale????


Top
 Profilo  
 
 Oggetto del messaggio: Re: ELETTROTECNICA: L'impianto elettrico.
MessaggioInviato: lunedì 4 novembre 2013, 22:03 
Non connesso

Iscritto il: venerdì 20 gennaio 2006, 19:41
Messaggi: 2834
Per quel poco che ci ho capito... il sistema è assolutamente analogico ma permette la commutazione al digitale, ovvero si esclude tramite relè apposito permettendo il "passaggio" del digitale ma perdendo ovviamente tutti gli automatismi.


Top
 Profilo  
 
 Oggetto del messaggio: Re: ELETTROTECNICA: L'impianto elettrico.
MessaggioInviato: lunedì 4 novembre 2013, 22:59 
Non connesso

Iscritto il: mercoledì 5 aprile 2006, 16:11
Messaggi: 4986
Località: Pistoia
Il funzionamento in digitale è possibile, l'unica cosa che non funziona è il rallentamento davanti ad un segnale rosso. L'impianto è progettato per l'analogico, il digitale funziona con questa limitazione. Naturalmente se a circolare è un solo convoglio, non ci si accorgerà di nulla, poiché trova sicuramente tutti i segnali verdi.


Top
 Profilo  
 
 Oggetto del messaggio: Re: ELETTROTECNICA: L'impianto elettrico.
MessaggioInviato: lunedì 11 novembre 2013, 23:57 
Non connesso

Iscritto il: mercoledì 5 aprile 2006, 16:11
Messaggi: 4986
Località: Pistoia
La stazione d'energia, con alimentatori commerciali PWM.

Immagine

Lo schema a blocchi semplificato, con minor peso ed ingombro.

Immagine


Top
 Profilo  
 
Visualizza ultimi messaggi:  Ordina per  
Apri un nuovo argomento Rispondi all’argomento  [ 330 messaggi ]  Vai alla pagina Precedente  1 ... 9, 10, 11, 12, 13, 14, 15 ... 22  Prossimo

Tutti gli orari sono UTC + 1 ora [ ora legale ]


Chi c’è in linea

Visitano il forum: Nessuno e 10 ospiti


Non puoi aprire nuovi argomenti
Non puoi rispondere negli argomenti
Non puoi modificare i tuoi messaggi
Non puoi cancellare i tuoi messaggi
Non puoi inviare allegati

Cerca per:
Vai a:  
banner_piko

Duegi Editrice - Via Stazione 10, 35031 Abano Terme (PD). Italy - Tel. 049.711.363 - Fax 049.862.60.77 - duegi@duegieditrice.it - shop@duegieditrice.it
Direttore editoriale: Luigi Cantamessa - Amministratore unico: Federico Mogioni - Direttore responsabile: Pietro Fattori.
Registro Operatori della Comunicazione n° 37957. Partita iva IT 05448560283 Tutti i diritti riservati Duegi Editrice Srl