Oggi è venerdì 20 febbraio 2026, 23:16

Tutti gli orari sono UTC + 1 ora [ ora legale ]




Apri un nuovo argomento Rispondi all’argomento  [ 330 messaggi ]  Vai alla pagina Precedente  1 ... 14, 15, 16, 17, 18, 19, 20 ... 22  Prossimo
Autore Messaggio
 Oggetto del messaggio: Re: ELETTROTECNICA: L'impianto elettrico.
MessaggioInviato: martedì 24 dicembre 2013, 12:38 
Non connesso

Iscritto il: venerdì 20 gennaio 2006, 19:41
Messaggi: 2847
La logica di funzionamento è molto simile solo realizzato con componenti discreti + relè invece che con porte logiche digitali come nel mio caso.
Nel tuo caso la "memoria" che attiva l'itinerario è un scr+transistor mentre nel mio un flip-flop sr.
E' solo questione di scelte. Dovendo realizzare pochi itinerari interconnessi tra loro la tua componentistica più ingombrante non crea problemi mentre nel caso del mio ACEI con 34 itinerari ho preferito realizzare schede con IC...


Top
 Profilo  
 
 Oggetto del messaggio: Re: ELETTROTECNICA: L'impianto elettrico.
MessaggioInviato: martedì 24 dicembre 2013, 12:40 
Non connesso

Iscritto il: venerdì 20 gennaio 2006, 19:41
Messaggi: 2847
Marcello (PT) ha scritto:
Se vi mettete a litigare continuo su un altro forum.


No dai stai qui... intanto mi ci hanno abituato... :mrgreen:


Top
 Profilo  
 
 Oggetto del messaggio: Re: ELETTROTECNICA: L'impianto elettrico.
MessaggioInviato: martedì 24 dicembre 2013, 15:27 
Non connesso

Iscritto il: giovedì 21 giugno 2012, 14:23
Messaggi: 3793
Località: Massa Finalese (MO)
Secondo me è più semplice una logica a porte logiche: analizzare una rete seguendo una tabella di verità non è poi così complesso...


Top
 Profilo  
 
 Oggetto del messaggio: Re: ELETTROTECNICA: L'impianto elettrico.
MessaggioInviato: martedì 24 dicembre 2013, 17:01 
Non connesso

Iscritto il: venerdì 20 gennaio 2006, 19:41
Messaggi: 2847
In caso di guasto o malfunzionamento nella soluzione di Marcello devi andare a cercare il componente fallato e sostituirlo dissaldandolo mentre nella mia soluzione non è nemmeno necessario individuare esattamente il guasto ma basta sostituire uno alla volta gli IC (sono tutti dal costo irrisorio per cui si può tenerne vari di scorta come ho fatto io) per rivedere funzionare regolarmente la scheda. Mi è capitato una volta che facendo delle prove per anormalità sull'alimentazione si sono fottute un paio di schede ma in 5 minuti ho sostituito gli IC.
Ovviamente è necessario montarli su zoccoli come ho fatto io e non saldarli sullo stampato/mille fori come piace a Marcello altrimenti devi rifare la scheda... :mrgreen:

Comprendo comunque che nell'ottica sia mia sia di Marcello, che siamo entrambi cresciuti a componentistica discreta e massiccia, la sua soluzione appaia più pratica.


Top
 Profilo  
 
 Oggetto del messaggio: Re: ELETTROTECNICA: L'impianto elettrico.
MessaggioInviato: martedì 24 dicembre 2013, 18:30 
Non connesso

Iscritto il: mercoledì 5 aprile 2006, 16:11
Messaggi: 5022
Località: Pistoia
Il problema è che per interfacciarsi col binario è necessario un relé, anche perché si deve commutare tra analogico e digitale, e se non vogliamo problemi è la soluzione più semplice e sicura. Quindi se devo avere per forza un relé per ogni sezione tanto vale usare quello anche per fare la logica, basta un contatto in più e si possono fare molte cose.


Top
 Profilo  
 
 Oggetto del messaggio: Re: ELETTROTECNICA: L'impianto elettrico.
MessaggioInviato: martedì 24 dicembre 2013, 19:43 
Non connesso

Iscritto il: venerdì 20 gennaio 2006, 19:41
Messaggi: 2847
Anch'io vado a pilotare l'alimentazione ai vari tratti di binario sempre con relè per le correnti forti della trazione, per tenere separato elettricamente il circuito di comando da quello della trazione, per poter alimentare i vari cdb nel senso di marcia voluto e per alimentare le sezioni di BA banalizzato nel senso necessario.

I relè sono pilotati da transistor che si interfacciano alla logica a IC, è solo tutta la logica di funzionamento che ho ritenuto più elastico e di pratica realizzazione farla con porte logiche.


Top
 Profilo  
 
 Oggetto del messaggio: Re: ELETTROTECNICA: L'impianto elettrico.
MessaggioInviato: martedì 24 dicembre 2013, 20:41 
Non connesso

Iscritto il: mercoledì 5 aprile 2006, 16:11
Messaggi: 5022
Località: Pistoia
Sicuramente nel tuo caso, data la complessità della gestione, è indispensabile ricorrere alle porte. Ma guarda un po' questo schema d'insieme:

http://www.laporrettana.it/modellismo/elettricita/totale.htm

C'è un alimentatore, che è semplicissimo, e comunque si decida di fare sarà sempre, più o meno, qualcosa di simile, se vogliamo restare sul semplice.
Poi c'è un solo altro circuito, composto da un relé e ciò che è sempre e comunque necessario per un sensore ad assorbimento.

Ora se si esclude un solo relé chiamato TO (sono 3 solo perché non ne ho trovato uno con piedinatura adatta che abbia sei cambi) si vede benissimo che non c'è altro, sono solo fili. Non c'è bisogno di logiche, il tutto è banale, si tratta solo di 2 elementari circuiti: 4 alimentatori, indispensabili, e 16 sensori, altrettanto indispensabili se si pensa alle doppie trazioni. Nessuna logica è necessaria, i relé usati sarebbero usati comunque; se si esclude TO, ma non è detto che qualcosa di simile non sarebbe stato usato anche con le logiche.

Vedremo poi per quanto riguarda la gestione del resto, quando sarà finito.


Top
 Profilo  
 
 Oggetto del messaggio: Re: ELETTROTECNICA: L'impianto elettrico.
MessaggioInviato: martedì 24 dicembre 2013, 22:35 
Non connesso

Iscritto il: venerdì 20 gennaio 2006, 19:41
Messaggi: 2847
Ma questo che hai linkato è il sistema di BA che hai inventato (che avevo già visto) ma io mi riferivo alla gestione itinerari che comprende varie condizioni da verificare per poter manovrare i deviatoi e realizzare l'itinerario con relativa alimentazione delle tratte isolate e dei segnali. E' questo il vero ACEI dove ritengo che se si superano i 3 o 4 itinerari conviene realizzarne la logica a IC invece che a relè.


Top
 Profilo  
 
 Oggetto del messaggio: Re: ELETTROTECNICA: L'impianto elettrico.
MessaggioInviato: martedì 24 dicembre 2013, 23:07 
Non connesso

Iscritto il: domenica 14 marzo 2010, 21:37
Messaggi: 1977
Località: Faenza
Purtroppo, in elettronica il mondo avanza a velocità spettacolare.

Le logiche a 12 V, ovvero le CMOS CD40xx saranno reperibili con sempre maggior difficoltà.
Per sostituire uno shift register nell' ACEIno di Klausen21 ho dovuto penare un poco per trovare un fondo di magazzino.
Era un 74C165, serie strana.
Ma anche le logiche CD40xx sono destinate a scomparire. Non imposterei un nuovo progetto su di esse. Salvo dotarsi di una scorta adeguata.

Le porte logiche oggi in produzione vanno a 5V e, le più attuali, a 3.3 V o meno (fino a 1.8 V).

Quindi un sistema logico dovrebbe funzionare a non più di 5 V ed essere disaccoppiato verso i 12 V.
Non è difficile, ma occorre saperlo prima di impostare uno schema.

Avvertenza : LA PARTE CHE SEGUE E' INDICATA AD UN PUBBLICO CHE NON SIA FORMATO IN FERROVIA (stò scherzando. Farò qualche semplificazione, che pur snaturando un ACEI, dovrebbe mantenere una funzionalità accettabile)

Stavo preparando uno schema, e Marcello mi ha anticipato.
Siccome il mio ha differenze, lo mostro.
Presumendo la seguente definizione dell' impianto :
Allegato:
Schema grafico apparato BN - 1.JPG
Schema grafico apparato BN - 1.JPG [ 14.96 KiB | Osservato 6280 volte ]

Della sezione 3 ho evidenziato la parte finale, che ferma la locomotiva. La sezione 3a, che citerò più avanti.
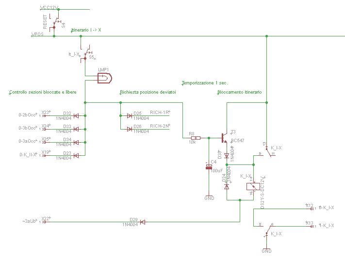
Allegato:
Schema gruppo itinerario - 1.JPG
Schema gruppo itinerario - 1.JPG [ 28.23 KiB | Osservato 6280 volte ]


Il funzionamento è come quello di Marcello, ma con qualcosa aggiunta.
Premendo il tasto di itinerario la tensione a valle della lampada può avere due casi :
- bassa : sezione 2 o sezione 3 occupate, oppure itinerario II-X in corso. La lampada si accende e non succede altro. Fine
- alta : le sezioni sono libere e non è in corso l' itinerario incompatibile (per aggiungerne basta aggiungere diodi)

La tensione alta a valle della lampada manda ai deviatoi la richiesta di posizionarsi. Per ogni deviatoio si comanda l' "a", che poi chiamerà il suo "b".
Se ci fosse il controllo di posizione, il segnale a valle della lampada passerebbe ancora attraverso un' altra matrice di condizioni.

Una volta chiamati i deviatoi, la resistenza ed il condensatore daranno il tempo ad essi di girare.
Poi T3 alimenterà il relè, che entrerà in autoritenuta.
Non ho messo un SCR per evitare che commuti con disturbi. Non si sà mai.

L' itinerario è ora bloccato. Non mostro la logica, semplice, per accendere sul QL le spie di bianco, rosso o nero.

Il punto che mi preme discutere è il seguente : quando si distrugge l' itinerario ?
Mi sono dato la seguente risposta : l' itinerario si deve distruggere quando non è più necessaria la trazione sulla sezione scambi e sulla sezione di partenza. Quindi ho fatto sì che l' itinerario si distrugga quando il convoglio arriva (con locomotiva o con carrozza pilota) alla tratta di fermata della sezione 3, la 3a.

In questo modo si può comandare il relè di alimentazione direttamente in parallelo al relè di bloccamento.

Se si vuole annullare un itinerario, si preme RESET. In ferrovia esso è altamente piombato. Quì, essendo la tratta breve, se anche un treno impegnasse gli scambi appena premuto il tasto reset, provvederebbero i circuiti di binario ad impedire di chiamare un altro movimento. In compenso risparmia circuiti.

Resta il fatto che, anche con soli 4 itinerari, viene un sistema complesso. Fare diagnosi potrebbe non essere alla portata di molti.

Un ARDUINO, o una semplice evaluation board di un processore, darebbe grandi risultati e più affidabilità.
Occorre, però :
- saper programmare in "C" se lo si vuol realizzare in tempi accettabili, o in Assembler se il processore è semplice e se si dispone di tempo
- progettare gli interfacciamenti, ma questo non è difficile
- selezionare un tipo di processore che abbia prospettive di produzione nel tempo
- renderebbe assai più complessa la riparazione in caso di rottura del processore o di modifica necessaria in tempi futuri (ricordare come era impostato, come lo si programmava, ...)


Stefano Minghetti


Top
 Profilo  
 
 Oggetto del messaggio: Re: ELETTROTECNICA: L'impianto elettrico.
MessaggioInviato: martedì 24 dicembre 2013, 23:38 
Non connesso

Iscritto il: mercoledì 5 aprile 2006, 16:11
Messaggi: 5022
Località: Pistoia
Vedo che anche Stefano viaggia su un binario parallelo.

De retro a C ed assembler. Vado avanti così tanto è un gioco. Intanto vedo cosa posso fare per realizzare il tutto impiegando il minimo di componenti. Per ora solo 2 itinerari, e forse in tutto saranno solo 3.

C'è ancora da lavorare, ma i pulsanti con la ritenuta semplificano un bel po'.

Immagine


Top
 Profilo  
 
 Oggetto del messaggio: Re: ELETTROTECNICA: L'impianto elettrico.
MessaggioInviato: martedì 24 dicembre 2013, 23:47 
Non connesso

Iscritto il: venerdì 20 gennaio 2006, 19:41
Messaggi: 2847
ste.klausen21 ha scritto:
Il punto che mi preme discutere è il seguente : quando si distrugge l' itinerario ?
Mi sono dato la seguente risposta : l' itinerario si deve distruggere quando non è più necessaria la trazione sulla sezione scambi e sulla sezione di partenza. Quindi ho fatto sì che l' itinerario si distrugga quando il convoglio arriva (con locomotiva o con carrozza pilota) alla tratta di fermata della sezione 3, la 3a.



Interessante disamina la tua. Non concordo invece su questo punto che giustamente ti turba, ovvero quello della liberazione.
Personalmente ritengo che per sicurezza l'itinerario si deve liberare (come in realtà) solo quando tutto il treno ha liberato l'itinerario con l'ultimo veicolo (che ovviamente deve azionare il dispositivo di occupazione ad assorbimento).
Per far questo occorre una fase successiva che ho implementato nel mio ACEI, ovvero la fase di "occupazione" dell'itinerario che si verifica quando il treno avanza sull'itinerario stesso predisponendo la logica alla successiva liberazione la quale deve avvenire solo quando il treno ha liberato completamente l'itinerario. Nel mio ACEI funziona perfettamente.
Questo perché se si libera quando solo la loco è uscita ma il treno impegna ancora l'itinerario l'impianto diviene subito disponibile per realizzare un itinerario incompatibile e in questo caso si manovrano i deviatoi sotto il treno... :mrgreen:


PS: quanto alle logiche CMOS le avevo adottate 15 anni fa in alternativa ai TTL alimentabili a 5 V stabilizzati proprio perché sono alimentabili a tensioni molto variabili e non è necessario nemmeno che sia stabilizzata la tensione per il mio circuito, infatti alimentandolo da 8 a 13 V, anche variandone la tensione durante il funzionamento, non ha mai avuto malfunzionamenti... e ho un po' di scorte per almeno altri 15 anni...


Top
 Profilo  
 
 Oggetto del messaggio: Re: ELETTROTECNICA: L'impianto elettrico.
MessaggioInviato: martedì 24 dicembre 2013, 23:54 
Non connesso

Iscritto il: mercoledì 5 aprile 2006, 16:11
Messaggi: 5022
Località: Pistoia
L'area in questione. Il binario centrale fino alla punta del primo scambio è 207 cm.

Immagine


Top
 Profilo  
 
 Oggetto del messaggio: Re: ELETTROTECNICA: L'impianto elettrico.
MessaggioInviato: mercoledì 25 dicembre 2013, 17:36 
Non connesso

Iscritto il: domenica 14 marzo 2010, 21:37
Messaggi: 1977
Località: Faenza
Sulla questione della distruzione dell' itinerario, ho ragionato in modo industriale anzichè ferroviario.
Delle due strade possibili, elenco i pro ed i contro :
. Liberazione rigida : l' itinerario si sblocca solo quando tutto il convoglio lo ha liberato. E' quello che avviene/avveniva negli ACE, Credo esista anche una tipologia di ACEI che funziona in questo modo.
Lo ho adottato per il sistema di Marcello pensando che questo semplificasse notevolmente i circuiti elettrici. La distruzione comandata dalla testa del treno non crea, comunque, pericoli, in quanto eventuali veicoli persi per strada occuperebbero i cdb, impedendo la formazione di ulteriori itinerari.
In questo modo conterei di poter avere un solo relè in autoritenuta per ogni itinerario possibile, come visibile nel mio schema precedente. Ogni sezione dovrebbe avere in aggiunta solo una banale logica con due transistors per spegnere le spie bianche a sezione occupata.
. Liberazione elastica : è il vantaggio dell' ACEI. Ma richiede per ogni sezione una memoria a relè o altro componente (Tz hai messo dei FlipFlop) per il bloccamento, un altra memoria per la predisposizione alla liberazione e più circuiti di commutazione, per deviare i consensi secondo l' istradamento settato coi deviatoi. Come logica da cablare manualmente mi pareva un lavoro più impegnativo.
Avrebbe, però, il vantaggio fatto notare da Tz di consentire la liberazione elastica. In qualche caso questo consentirebbe di anticipare la formazione di un itinerario, rispetto a lla liberazione rigida che, invece, non lo consentirebbe.

Marcello (PT) ha scritto:
Vedo che anche Stefano viaggia su un binario parallelo

Non mi sono spiegato. Volevo proprio prevenire il suggerimento di usare software.
Per chi non sà ancora programmare rischierebbe di diventare un cambio di hobby, dato che all' inizio richiede parecchio tempo. E ci si spacca la testa lottando con problemi apparentemente incomprensibili.

Quindi, bene, continua col tuo sistema a componenti discreti, dato che te la cavi bene.
Volevo solo far notare, non solo a tè, che non si tratta di collegare due relè e basta. Poi tu hai le spalle sufficientemente larghe, e sò che non ti preoccupa.


Stefano Minghetti


Top
 Profilo  
 
 Oggetto del messaggio: Re: ELETTROTECNICA: L'impianto elettrico.
MessaggioInviato: mercoledì 25 dicembre 2013, 18:38 
Non connesso

Iscritto il: mercoledì 5 aprile 2006, 16:11
Messaggi: 5022
Località: Pistoia
OK, a digestione quasi completa cerco di portarmi avanti.

Il caso ha voluto che non sussistano problemi di veicoli persi per strada nel percorrere il raccordo, perché è in salita ed un treno che sale se li perde tornano in stazione, mentre uno che scende se li porta dietro ugualmente. Il pericolo esiste, invece, per l'anello, ma non è risolvibile poiché, come già detto, in quest'impianto ognuno si porta i treni da casa, quindi non è detto (anzi è proprio raro) che il materiale rimorchiato assorba corrente. Quindi se il treno si spezza son dolori.

Veniamo al raccordo e alla lunghezza dei treni che fisseremo ad un max di una loco 6 assi e 6 PR (o MD o X eccetera) quindi 2 metri circa. L'ingombro sarà più o meno questo. I tratti da 40 cm sono gli stop davanti ai segnali.

Immagine
1 metro = 300 px

Il secondo binario di stazione è 2,07 metri, appena sufficiente, mentre il primo è di 3,35 metri.


Top
 Profilo  
 
 Oggetto del messaggio: Re: ELETTROTECNICA: L'impianto elettrico.
MessaggioInviato: sabato 28 dicembre 2013, 18:48 
Non connesso

Iscritto il: mercoledì 5 aprile 2006, 16:11
Messaggi: 5022
Località: Pistoia
Questo l'insieme dei circuiti della stazione, più il raccordo, più i bivi. Ho cercato di usare, per quanto possibile il materiale che già ho, dovendolo acquistare, forse avrei usato cose che mi avrebbero fatto risparmiare qualche filo. Tutte le logiche sono a diodi. Il tutto entra comodamente su una basetta di 16 x 10 cm.

QUESTO LO SCHEMA

Manca ancora l'alimentatore ed il quadretto per i comandi. Con la speranza di non essermi dimenticato qualcosa e che tutto funzioni, perché la prova di fatto sarà solo sull'impianto, per ora posso solo testare le funzioni una ad una, ma l'insieme è difficile da provare se non quando sarà montato.


Top
 Profilo  
 
Visualizza ultimi messaggi:  Ordina per  
Apri un nuovo argomento Rispondi all’argomento  [ 330 messaggi ]  Vai alla pagina Precedente  1 ... 14, 15, 16, 17, 18, 19, 20 ... 22  Prossimo

Tutti gli orari sono UTC + 1 ora [ ora legale ]


Chi c’è in linea

Visitano il forum: Google Adsense [Bot] e 15 ospiti


Non puoi aprire nuovi argomenti
Non puoi rispondere negli argomenti
Non puoi modificare i tuoi messaggi
Non puoi cancellare i tuoi messaggi
Non puoi inviare allegati

Cerca per:
Vai a:  
banner_piko

Duegi Editrice - Via Stazione 10, 35031 Abano Terme (PD). Italy - Tel. 049.711.363 - Fax 049.862.60.77 - duegi@duegieditrice.it - shop@duegieditrice.it
Direttore editoriale: Luigi Cantamessa - Amministratore unico: Federico Mogioni - Direttore responsabile: Pietro Fattori.
Registro Operatori della Comunicazione n° 37957. Partita iva IT 05448560283 Tutti i diritti riservati Duegi Editrice Srl